2025年11月4日,国家卫生健康委办公厅正式发布《成人健康体检项目推荐指引(2025年版)》(以下简称《指引》),明确提出在成年人健康体检中,应进行体格检查、实验室检查和辅助检查,并将 人体成分分析 列入成人基本体检项目,同时强调 40岁以上人群需增加肺功能检查和骨密度检测。

国家卫生健康委办公厅关于印发成人健康体检项目推荐指引
(2025年版)的通知
这意味着,我国健康体检正从“查疾病”走向“查风险、早预防、重管理”,体检不再只看体重、血脂,而是需要通过更精细的检测评估身体构成、代谢状态、呼吸功能与骨骼健康。
01 政策亮点:
从“查体表”升级为“看身体内部结构”

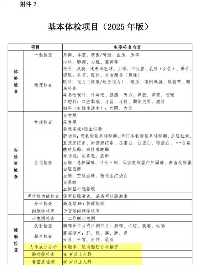
附件2 基本体检项目(2025年版)
《指引》中明确列出的成人健康体检 辅助检查项目 包括:
心电图
放射检查
超声检查
人体成分分析
并且强调:
▶40岁及以上人群:增加肺功能检查、骨密度检测
这背后反映了三个重要健康趋势:

三个重要健康趋势
也就是说,体检不止看体重,而要看体脂与肌肉;不止听呼吸,而要测肺功能;不止问是否补钙,而要量骨密度。
02 科进设备:
与政策要求“紧密贴合”
作为深耕健康评估设备领域的国产医疗企业,南京科进实业有限公司 率先布局人体成分分析、呼吸健康与骨骼健康评估体系,旗下设备已广泛应用于医院体检中心、健康管理机构、康复科及公共卫生项目。

科进人体成分分析仪KBD500系列
✅ 人体成分分析仪 KBD500 系列
满足《指引》中“人体成分分析”基本体检要求
多频段生物电阻抗分析,反映 体脂率、肌肉量、基础代谢率、内脏脂肪等级
生成结构化 体成分趋势报告,明确健康管理方向
可用于肥胖管理、代谢综合征筛查、运动健康评估
→ 真正做到体检不止看体重,而是看健康质量

科进肺功能仪KFP1000系列
✅ 肺功能仪 KPF1000 系列
特别适用于 40岁以上人群慢性呼吸健康风险筛查
支持 FVC、FEV1、FEV1/FVC 等关键肺功能指标检测
可用于慢阻肺、哮喘、高危吸烟史人群呼吸功能评估
结构紧凑、操作友好,适配体检中心与基层医疗使用
→ 能让“早发现、早干预慢阻肺”真正落地

科进双能X射线骨密度仪KDX8000系列
✅ 双能X射线骨密度仪 KDX8000 系列
快速评估骨质疏松风险,是中老年体检不可或缺环节
双能X射线测量,WHO认证的通用金标准
可对胫骨、桡骨骨密度进行分区定量报告
根据测得的BMD,计算并显示T值和Z值。
→ 帮助中老年人防止骨折,从“查出来”到“管起来”
03 政策背后,
是健康体检的时代升级
03 政策背后,是健康体检的时代升级
健康体检的时代升级
一句话总结:
不是体检项目变多了,是变精细、变科学了。
04 建议体检人群重点关注
建议体检人群重点关注
随着《指引》的正式实施
我国成人健康体检正在迈向 精细化、体系化、可持续管理 的新时代。
科进KBD500、KPF1000、KDX8000系列设备
以真实可量化的数据
助力体检机构、医院、基层医疗
实现 “早发现、早干预、早管理”
为健康中国建设筑牢第一道防线。
文章引国家卫生健康委办公厅原文链接:https://www.nhc.gov.cn/yzygj/c100068/202511/4feaeb6de63e44cb9fd4ac8f579ca279.shtml